******365英国上市公司(中国·VIP集团)官方网站|Global Platform

我校“协同创新班-基础医学(药学)拔尖学生培养基地”成功获批2020年度湖南省基础学科拔尖学生培养基地

2020年11月12日 16:42  点击:[]


 

2020年11月10日,教育厅下发了湘教通〔2020〕270号文件《关于公布2020年度基础学科拔尖学生培养基地认定结果的通知》,认定湖南师范大学、湘潭大学、英国上市公司365等3所省属高校的4个基地为湖南省基础学科拔尖学生培养基地。我校“协同创新班-基础医学(药学)拔尖学生培养基地”成功入选,这是我校继“核物理拔尖学生培养基地”被认定为2019年省级基础学科拔尖学生培养基地后,第2个获批认定的基础学科拔尖学生培养基地。

多年来,学校积极探索并实施创新型人才培养模式。2009年分别设立了“周立功‘3+1’创新教育实验班”、“软件工程创新试验班”;2010年,设立“应用型药学专业创新人才试验班”,初步探索创新型人才培养模式改革;2013年,依托核科学与技术、安全科学与工程、矿业工程三个一级学科博士点和“核能与核安全示范型国际科技合作基地”“建筑环境气载污染物治理与放射性防护国家地方联合工程研究中心”两个国家级科研平台以及“核燃料循环技术与装备”省级协同创新中心,开设“核燃料循环技术与装备协同创新班”,为国家培养能解决核燃料循环领域中复杂技术问题的复合型高级人才。面对我国医药脱节、原创药物不足、创新型药学人才培养支撑不强的现实问题,药学院充分发挥我校基础医学、临床医学一级学科博士点和药学省级重点学科优势,依托基础医学、临床医学两个一级学科博士点,借助“分子靶标新药研究湖南省协同创新中心”以及国家“核医结合创新人才培养示范基地”“肿瘤微环境响应药物研究湖南省重点实验室”“药物蛋白质组学湖南省高校重点实验室”平台,开设了药学协同创新班,为药学专业创新型人才培养提供了重要支撑。我校核物理、协同创新班-基础医学(药学)相继被认定为湖南省基础学科拔尖学生培养基地,是对我校创新拔尖学生培养工作的充分肯定。

我校将以此为契机,将协同创新班-基础医学(药学)与核物理2个基础学科拔尖学生培养基地建设纳入学校总体规划,给予基地充分自主权、配套特殊政策和充足财物保障。继续坚持学生中心、持续改进的理念,加大拔尖创新人才培养的改革创新力度,打造拔尖创新人才培养的绿色通道,健全体制机制,完善学生选拔及培养模式,加快培养基础学科拔尖创新人才,助推一流本科教育,全面提高人才培养能力。

 

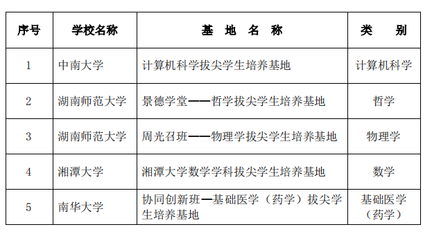
2019年度省级基础学科拔尖学生培养基地认定名单

 

序号

学校名称

   

  

涉及专业名称

1

国防科技大学

数学学科拔尖学生培养基地(钱学森创新拓展班2.0)

数学

数学、系统科学、统计学

2

国防科技大学

物理学科拔尖学生培养基地

物理学

物理学

3

国防科技大学

超级计算基础学科拔尖学生培养基地

计算机科学

计算机科学

4

国防科技大学

大气科学基础学科拔尖人才培养基地

大气科学、海洋科学

大气科学、海洋科学

5

中南大学

数学拔尖学生培养基地

数学

数学与应用数学

6

中南大学

物理拔尖学生培养基地

物理学

应用物理学

7

中南大学

化学拔尖学生培养基地

化学

应用化学

8

中南大学

生物科学拔尖学生培养基地

生命科学

生物科学

9

中南大学

地球物理学拔尖学生培养基地

地球物理学

地球物理学

10

中南大学

基础医学拔尖学生培养基地

基础医学

基础医学

11

湖南大学

化学基础学科拔尖学生培养基地

化学

化学

12

湖南大学

岳麓书院人文科学拔尖学生培养基地

历史学、

中国语言文学

历史学、

中国语言文学

13

湖南大学

数理基础学科拔尖学生培养基地

数学、物理学

应用物理学、数学与应用数学

14

湖南大学

计算机科学拔尖学生培养基地

计算机科学

计算机科学

15

湖南大学

国际贸易学学科拔尖学生培养基地

经济学

国际经济与贸易、经济学、金融学、工商管理

16

湖南大学

生物基础学科拔尖学生培养基地

生物科学

生物技术

17

湖南师范大学

“爽秋学堂”生物科学基础学科拔尖学生培养基地

生物科学

生物科学

18

湖南师范大学

“杨树达学堂”中国语言文学基础学科拔尖学生培养基地

中国语言文学

汉语言文学

19

湘潭大学

数学学科拔尖学生培养基地

数学

数学

20

英国上市公司365

核物理拔尖学生培养基地

物理学

核物理

 

 

2020年度省级基础学科拔尖学生培养基地认定名单

 

 

 

上一条:我校举行“名师大讲堂”系列讲座活动
下一条:我校召开新工科建设研讨会

关闭

地址:湖南省衡阳市常胜西路28号
版权所有:365英国上市公司(中国·VIP集团)官方网站|Global Platform
电话:0734-8281306
传真:0734-8281306
电子邮件:nhjwc@usc.edu.cn
QQ:37476884